当前位置:德客猫 > 股票资讯 >

私募信披细则征求意见:细化穿透式披露要求,强化审计和清算

作者:佚名 发布时间:2026-03-17 阅读: 转至微博:

私募基金信披实施细则开始征求意见。

3月13日,中国证券投资基金业协会(下称“中基协”)发布了关于就《私募投资基金信息披露实施细则(征求意见稿)》(下称《信息披露细则》)及《私募投资基金信息披露重要内容模板(征求意见稿)》公开征求意见的通知。

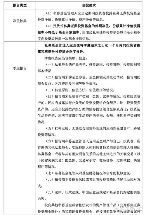
《信息披露细则》共七章五十一条,主要包括细化私募证券基金定期报告的披露要求;细化私募股权基金定期报告的披露要求;进一步明确私募基金临时报告和清算报告的披露要求;制定信息披露内容模板、明确信息披露备份等要求以及加强自律管理等。

业内人士指出,本次信披细则通过量化指标、穿透要求和标准化模板,直击行业信息披露的“模糊地带”。特别是穿透要求,可充分暴露底层投资资产的风险。

要点一:细化穿透式披露要求

通知显示,近日中国证监会发布《私募投资基金信息披露监督管理办法》(以下简称《信息披露办法》),规范私募基金信息披露行为,压实私募基金管理人等各主体信息披露责任,明确违法违规法律责任,提高私募基金运作透明度。

为落实《信息披露办法》要求,进一步细化信息披露相关要求,加强信息披露自律管理,中基协起草形成《信息披露细则》。

证监会发布的《信息披露办法》中,针对长期存在的投资者对嵌套投资“看不透”问题,第十九条、第二十二条要求嵌套投资应当披露穿透后的投资资产(标的)情况,同时第十三条还要求被投资的私募基金、依法发行的资产管理产品等应当予以配合。

本次《信息披露细则》进一步明确直接投资和涉及嵌套情形下投资资产的穿透披露要求。

对于存在嵌套投资情形的私募证券基金,《信息披露细则》第十二条明确规定,投向其他私募基金或者依法发行的资产管理产品(公开募集证券投资基金除外)的,除了按规定披露投资资产的类别、金额、比例等情况外,还应当披露穿透后合并计算的报告期末投资资产类别、金额、比例以及投资路径等信息。

如果私募证券基金百分之九十以上资金投资于本管理人管理的单一私募基金,还应当同步披露所投单一私募基金的信息披露报告。

对于私募股权基金的穿透式披露,《信息披露细则》第二十九条要求,投向其他私募基金的私募股权基金,除按规定披露投资资产组合的投资金额及比例等情况外,还应当披露穿透后投资规模占基金资产净值比例前十名的投资项目情况,包括但不限于投资项目名称、累计投资成本、已回款金额、账面价值以及投资路径等情况。

要点二:针对“高集中度投资”划定明确边界

《信息披露细则》第十三条规定,投资于同一债券的资金超过该基金净资产10%或者投资于其他同一资产的资金超过该基金净资产25%的,应当披露该投资资产的具体信息,包括但不限于资产名称、类型、代码(如有)、所属行业分类(如有)、投资金额及其占比、后续处理方式等。

私募基金穿透核查__私募的穿透核查

根据2024年中基协发布的《私募证券投资基金运作指引》,单只私募证券投资基金投资于同一债券的资金,不得超过该基金净资产的10%。单只私募证券投资基金投资于同一发行人及其关联方发行的债券资金总额,不得超过基金净资产的25%。

此外,在流动性受限资产披露上,《信息披露细则》第十五条要求投资流动性受限资产合计超过该基金净资产百分之二十的,应当按受限类型披露持有流动性受限资产情况,包括资产类别、金额及占比、估值方法等信息。

要点三:细化跨境投资的披露要求

《信息披露细则》还细化了跨境投资的披露要求。

第十六条规定,应当分别按照境外资产类别及境外资产交易场所所在国家或地区披露投资规模以及占比、跨境投资方式及路径等情况。通过衍生品等方式投资境外资产的,跨境投资路径的披露应当包括交易对手方名称、所投资产管理产品名称、所投产品管理人名称及其基本情况等信息。

要点四:强化审计要求

《信息披露细则》明确了信息披露办法审计要求中“主要投向”的具体标准。

第二十二条规定,对本年度任一季度末,投资流动性受限资产和新三板股票、场外衍生品资产、境外资产、其他管理人管理的私募基金的比例单独或合计高于基金净资产60%的私募证券基金,其年度财务会计报告应当经审计。

私募股权基金方面,《信息披露细则》第三十六条明确了信息披露办法审计要求中“管理规模较大且自然人投资者较多”的具体标准,对于“基金规模超过一亿元且自然人投资者20人以上”的私募股权基金,其年度财务报告须经审计。

要点五:细化清算报告披露

在私募基金清算报告披露方面,《信息披露细则》细化了清算报告的披露内容,还强调私募基金完成清算前,应当按照定期报告和临时报告要求进行持续披露。

《信息披露细则》第三十九条规定,私募基金如预期无法在规定清算期完成清算,“应当在原定清算期结束前向投资者进行临时披露”。私募基金完成清算前,应当按照定期报告和临时报告要求进行持续披露。这两点有效堵住了基金“清算难”“清算期无音讯”的痛点。

公众可以于2026年3月27日前提出反馈意见,《信息披露细则》拟自2026年9月1日起施行。

    论坛热点