当前位置:德客猫 > 股票资讯 >

多只资源品LOF出手降温:石油LOF限购2元,白银LOF停牌一天

作者:佚名 发布时间:2026-02-02 阅读: 转至微博:

1月29日晚间,广发基金、嘉实基金、易方达基金、华安基金等相继发布公告,宣布对旗下石油相关LOF基金交易时间、申购金额进行调整。

不仅如此,黄金LOF、白银LOF也全面收紧或关闭了申购通道,纷纷发布溢价风险提示及停牌公告。

分析人士指出,地缘政治紧张与宏观情绪升温,正推动原油、黄金、白银等大宗商品走强,也意外点燃了国内相关主题LOF基金的交易热度。然而,火爆的二级市场交易价格已大幅脱离基金净值,形成巨大溢价“泡沫”。

4只石油类基金LOF今日停牌1小时

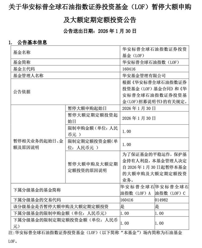
1月29日晚间,华安基金公告称,为了保证基金的平稳运作,保护基金持有人利益,自1月30日起暂停大额申购及大额定期定额投资业务,旗下石油LOF A、C份额单日申购上限均设为1元人民币。也就是说,每日累计投资限额仅为2元。

截至1月29日收盘,华安石油LOF二级市场报2.636元,基金净值为1.7610,溢价率达49.69%。

白银停止交易了吗__白银将暴跌

同日,广发基金宣布,自1月30日起,石油LOF人民币份额单日单个基金账户申购(含定期定额和不定额投资)及转换转入限额为10元。

值得一提的是,从当日涨跌幅来看,不仅华安石油LOF,易方达原油LOF、嘉实原油LOF、华宝油气LOF、鹏华资源LOF、诺安全球油气能源LOF、广发石油LOF等原油主题基金均于1月29日收盘涨停。

1月29日晚间,上述六只LOF随后相继发布溢价风险提示公告。其中,易方达原油LOF、嘉实原油LOF、广发石油LOF与华宝油气LOF公告称,将于2026年1月30日开市起停牌至当日10时30分复牌。

此次多家机构集中采取限购与风险警示措施,直指LOF产品的特殊交易结构与当前市场出现的显著溢价风险。

有业内人士指出,此类限购举措与LOF产品特有的交易机制及近期出现的溢价现象密切相关。与ETF可实时申赎不同,LOF(上市型开放式基金)的场外份额转场内需T+2日完成。在基金成交不够活跃时,这种时间差容易导致场内价格明显偏离净值,形成套利空间,进而影响基金平稳运作。

而此类原油主题LOF出现普遍溢价的原因,则与其底层资产——国际原油市场近期的波动密切相关。

华泰期货指出,从能源板块商品整体上涨背后的驱动因素来看,主要来自地缘层面。在美伊风险增加的背景下,油市隐含的地缘溢价大幅抬升。此外,近期大宗商品宏观情绪整体升温,在贵金属、有色领涨的引领下,部分资金流入能源化工等相对低位板块,促进了市场的涨幅。在地缘与宏观因素的催化下,布伦特原油已突破68美元/桶,并带动能源板块下游品种共同上涨。

对于原油市场后市,诺安基金分析认为,俄乌、伊朗地缘前景仍是主导原油供应预期的核心因素,短期重点关注伊朗地缘相关的冲高风险。OPEC+暂停2026年一季度增产,供给扰动边际减弱。美国央行仍在降息周期。多个工业属性金属创历史新高。当前全球原油库存总量较低。国际油价有低位支撑,向上弹性需耐心布局。美国能源公司三季度业绩好于预期。投资者可关注油价的波动,逢低积极对原油产品做相关布局。

“往前看,能源板块短期走向与伊朗局势发展紧密相关,需要保持谨慎,持续关注地缘消息面变化。”华泰期货称。

黄金LOF单日申购最高上限100元

LOF基金的限购与高溢价风险并非原油主题独有。

当国际现货黄金价格突破每盎司5500美元大关,市场热度高涨之际,全市场仅有的三只黄金LOF基金也全面收紧了申购通道。

1月28日,易方达基金公告称,为了基金的平稳运作,即日起暂停旗下黄金主题LOF A类人民币份额的申购及定期定额投资业务。其C类人民币份额此前已暂停申购。值得注意的是,基金赎回业务仍照常运作。

白银停止交易了吗__白银将暴跌

除此之外,自2025年12月26日起,汇添富黄金及贵金属LOF的A类和C类份额已将单日申购上限设为仅10元人民币。嘉实黄金LOF更早便开始执行单日100元人民币的限额申购。至此,三类主要黄金LOF产品均已对资金流入设立严格门槛。

限购的背后,是溢价波动带来的实际投资风险。上述三只黄金LOF的场内价格均在2025年12月25日触及阶段高点,此后显著回落且暂未再返回前期高位。

这也就意味着,在去年末溢价高点入场的部分投资者,若持有至今,可能面临短期浮亏的局面。这一现象再次凸显了在热门资产上涨周期中,LOF产品因交易机制而产生的独特风险,值得投资者高度关注。

1月29日晚间,易方达黄金主题LOF、汇添富黄金及贵金属LOFA类份额再发溢价风险提示公告。公告强调,若基金于2026年1月30日二级市场交易价格溢价幅度未有效回落,基金有权通过向交易所申请盘中临时停牌、延长停牌时间的方式,向市场警示风险。

_白银将暴跌_白银停止交易了吗

对于黄金后市,机构观点仍偏中长期乐观。永赢基金基金经理刘庭宇称,往后看,美国进入财政货币双宽松的可能性较高,无论从中期降息周期、滞胀环境对应的交易型资金,还是逆全球化、去美元化趋势下的长期配置资金来看,黄金和黄金股2026年上行空间仍可期。当前黄金股2026年PE仅10-15倍,戴维斯双击或有望继续。

国泰基金表示,中长期看,美联储降息周期、海外不确定性加剧、全球去美元化趋势、央行和Tether等发行商购金等,黄金的长逻辑仍然稳固。

与此同时,国泰基金也提示道,当下市场处于情绪与资金共振的极致阶段,中长期投资机会与短期风险并存,建议投资者结合自己的风险偏好与交易水平,逢低布局,理性参与中长期的投资机会。

国投白银LOF周五将全天停牌

在国际白银期货价格屡创新高之际,全市场唯一一只主要投资于白银期货的公募基金——国投白银LOF的热度也居高不下。

1月29日晚间,国投瑞银基金发布公告,为保护投资者利益,旗下国投白银LOF将于2026年1月30日开市起停牌至收市。若基金2026年2月2日二级市场交易价格溢价幅度未有效回落,公司有权通过向深圳证券交易所申请盘中临时停牌、延长停牌时间等措施,向市场警示风险,具体以届时公告为准。

事实上,该基金已成为近期市场上因溢价而频繁采取风控措施的典型。自2025年12月以来,该基金已累计发布溢价风险提示公告37次、停牌公告26次,并3次调整申购额度上限,最终于2026年1月28日起暂停了所有申购(含定投)业务。

截至1月29日收盘,国投白银LOF连续第二个交易日涨停,场内价格相较于基金净值的溢价率已高达64%。

_白银停止交易了吗_白银将暴跌

产品供给的单一性是催生这一现象的重要背景。与已形成多只产品序列、运作相对成熟的国内黄金ETF市场不同,白银期货公募基金多年来仅有此一只产品。这种稀缺性,在白银资产受市场追捧时,极易导致场内交易价格因供需失衡而大幅偏离净值。

晨星(中国)基金研究中心高级分析师李一鸣指出,相较于黄金纯粹且聚焦的宏观对冲属性,白银作为标准化金融配置工具的属性特征相对模糊,投资者接受广度与深度均明显弱于黄金,既难以成为机构资金主流的宏观风险对冲首选标的,也较难被普通投资者清晰纳入常规资产配置方案。这一属性与认知层面的先天差异,直接决定了两类资产在公募产品端的发展分化。

对于在主要工具限购后,有意转向其他基金类型间接配置白银的投资者,李一鸣提示需注意不同工具的“跟踪纯度”。

李一鸣表示,白银期货LOF以白银期货合约为核心底层资产,跟踪误差主要源于展期成本与交易冲击,具备高度的价格指向纯度;而白银矿业股基金本质投向白银开采冶炼类上市公司股权,其收益不仅受白银价格驱动,还叠加企业自身经营管理、产能释放、成本控制、财务杠杆、行业竞争格局及整体市场Beta等多重因素影响,跟踪纯度显著偏低。

李一鸣进一步指出,有色金属指数基金则为股票指数,权重分散且与铜、铝、锌等工业金属相关股票混合,对白银价格的单一跟踪能力极弱,缺乏针对性。海外QDII产品虽可投向海外白银ETF、矿业股或商品指数,但同样存在投资标的混杂的问题,难以实现与白银价格的同步精准映射。

    论坛热点