当前位置:德客猫 > 中国教育 >

震惊!985大学也无法拯救的专业,毕业生面临失业!

作者:佚名 发布时间:2026-02-20 阅读: 转至微博:

现在的社会发展速度,真的没法用老眼光看了,行业洗牌速度非常的快——人工智能、新能源这些新兴行业缺人缺到抢,却也有不少曾经的热门行业却慢慢凉了,岗位越缩越少,有的甚至慢慢消失。

行业变了,对应的大学专业自然也跟着冷热交替,有些专业慢慢濒危,不是说学这些专业的孩子不努力,而是时代变了,社会不需要这么多这类人才了。

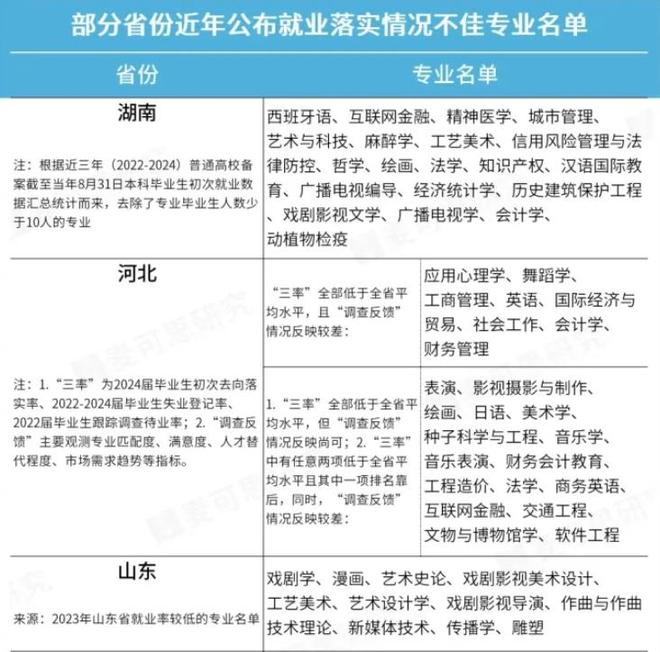
大学生失业的解决办法__大学生毕业面临失业

面对这种变化,国家和高校早就不是光喊口号,而是实打实有动作,这些动作就是给咱们最直接的信号。教育部有个就业红黄牌的规矩,哪个专业就业率连续上不去,先黄牌限制招生,再红牌直接停招、

近些年全国高校光撤销的专业点就有一千五百多个,不管是双一流还是地方院校,都在砍那些和没落行业绑死的专业。高校这么做,本质就是跟着社会需求走,避免培养出来的学生毕业就没对口岗位,咱们考生和家长更得看清这个形势,别再往这些濒危行业对应的专业上花时间、耗精力,不然真的容易毕业就失业。

_大学生毕业面临失业_大学生失业的解决办法

先说说传统文科里那些最容易踩坑的,不是说文科不能选,而是那些布点太多、官方都严控新增的纯理论专业,真的要慎之又慎。

非师范、非文博方向的历史学

能对口的工作太少了,要么考历史老师编,现在中小学的编制早就挤破头,要么进博物馆、档案馆,人家还只认研究生学历,本科毕业基本没辙,最后八成以上的人都得转行。

教育部早就定了规矩,文科里布点多、就业率低的,原则上就别再新开了,麦可思连续查了三年,历史学本科对口就业的还不到三成,同济这些双一流高校,2024年直接把世界史列进停招名单,地方的普通学校更实在,这五年历史学的招生人数一年比一年少,最多的缩了快两成。

大学生失业的解决办法_大学生毕业面临失业_

非师范的汉语言文学

看着是万金油,实际全国开这个专业的学校太多了,布点早饱和了,学的内容没什么核心技能,考公的时候报的人扎堆,找工作的时候新媒体编辑卷到飞起,文秘岗专科生都能抢,根本没优势。

湖南直接把这个专业列进清单,说要逐年缩招,山西、甘肃更是明确只减不增,2024 年一年,全国就有六十多所本科院校撤了汉语言相关的专业,江西师大这种地方重点校,直接把汉语言专业砍了。

哲学

这个对口的岗位少得可怜,全国一年的需求也就一千人左右,本科毕业基本没什么就业竞争力,就业率连续五年都不到两成,在文科里排倒数前三,教育部也没把它列入紧缺专业。全国就三十多所学校开哲学本科,2024到2025年,没有一所学校敢新增,山大更是直接缩招了一半多。

其实文科想选不踩坑,核心就是盯紧有刚需的方向,比如师范,能考编有稳定岗位,纯理论的别碰,尤其是低分段考生,学历本就没优势,再选这些专业,基本就是毕业即转行。

大学生毕业面临失业_大学生失业的解决办法_

工科本来是就业的硬通货,但那些绑着落后产业的传统工科,现在也成了高校大规模撤销的重点,妥妥的夕阳梯队。

矿物加工工程

这个全程绑着传统矿业,现在国家抓环保、淘汰落后产能,不少小矿厂关的关、转的转,对口的岗位自然越来越少,国家发改委早就把传统的采矿工艺、落后的矿物加工设备归成要淘汰的,还明确不让新建相关项目。2024 年一年,全国就有四十多所本科院校停招这个专业,武汉理工就算留着相关实验室,也只招研究生,本科方向直接停了,本科毕业生想学了这个找对口活,要么去偏远的矿区,要么根本没机会。

_大学生失业的解决办法_大学生毕业面临失业

印刷工程

大学生毕业面临失业__大学生失业的解决办法

现在数字印刷、电子阅读早就替代了传统印刷,那些高污染的传统印刷工艺,也被发改委归成淘汰类,行业规模一年比一年小,对传统印刷人才的需求骤降。近五年,武汉大学、杭州电子科技大学等二十所左右的高校,都撤了印刷工程专业,武大 2022 年就停招了,2025 年直接正式撤销,2024 年全国更是没有一所学校敢新增这个专业。

金属材料工程的传统冶金方向

这个属于典型的高耗能、高污染产业,国家现在严控产能,发改委把传统的钢铁冶金、落后的金属加工工艺,要么归成限制类,要么直接淘汰,重点扶的是高端新材料方向,和传统冶金完全不是一回事。

2024 年很多985高校,直接把金属材料工程专业砍了,有的还顺带撤了无机非金属材料工程这些相关专业,地方的工科院校更实在,这个专业的招生规模,一年能缩两成。

工科选对了是铁饭碗,但关键得看产业方向,别盯着那些被国家淘汰的传统工艺,不然学了一身手艺,最后也没地方用,不如选新能源、智能制造这些国家鼓励的方向,岗位多、有前景。

_大学生失业的解决办法_大学生毕业面临失业

还有一类最容易被坑的,就是那些曾经火遍全国,现在彻底过气的专业,主要集中在专科层次,电商、旅游管理、市场营销这三个,当年报的人挤破头,现在布点泛滥,官方都明确缩招,学了基本没竞争力。

电子商务

教的内容全是皮毛,开网店、做客服、刷单这些,网上免费教程一抓一大把,根本不用花三年时间在学校学。全国开这个专业的专科院校太多了,布点早就泛滥,教育部2025年直接把它列成严控专业,麦可思的高职就业报告显示,专科电商的对口就业率才四成五,薪资还常年垫底。

2025年广东的专升本,直接停招了二十多个电商相关专业,华东还有一所 985 高校,干脆把电子商务专业撤了,专科生学这个,最后基本都是做电商客服、仓库打包,没什么晋升空间。

大学生毕业面临失业__大学生失业的解决办法

旅游管理

现在也彻底凉了,传统的旅游管理人才早就过剩,行业又在往轻资产转型,旅行社的相关岗位,一年能减少一成,发改委也没把传统旅游管理列入鼓励类,重点扶的是休闲农业、生态旅游这些,和传统专业根本不搭边。

2025年广东技术师范大学,直接停招了旅游管理与服务教育专业,2024年一年,全国就有八十多所本科院校撤了旅游管理相关专业,基本都是地方师范和民办院校,学这个专业的毕业生,要么去景区做基础接待,要么干导游,旺季忙死淡季闲死,工作特别不稳定。

市场营销(专科)

不是说这个专业有问题,而是专科学校教的全是空理论,什么 4P、SWOT,由于学生的学历情况,很难被对应岗位录用,导致实用性很低。现在企业招营销岗,要的是会做直播、会运营、会做短视频的实操型人才,根本不看这些理论。

山西、辽宁直接把这个专业列进高职控制名单,布点超十五个就不让新开,麦可思的数据显示,专科市场营销的转行率超七成。2024到2025年,全国有一百五十多所专科院校停招这个专业,广东、湖南的专升本,这个专业的招生计划直接缩了六成,专科生学这个,最后基本都是电话销售、地推,和大学学的专业知识一点关系没有。

其实专科选专业,最忌讳追曾经的热门,专科生的核心竞争力就是实打实的技能,护理、机电一体化、新能源汽车维修这些,学了能直接上手,比那些空有名字的专业强太多。

大学生失业的解决办法__大学生毕业面临失业

现在一劳永逸的铁饭碗专业,越来越少了,选专业的本质,还是选一个能跟着时代走的赛道。社会发展快,行业有新兴就有没落,这是正常的规律,只要看清形势,不往没落行业的濒危专业上浪费精力,优先选有社会需求、有政策支持的专业,就不用怕毕业即失业的问题。

    论坛热点